纺织学报 ›› 2021, Vol. 42 ›› Issue (09): 90-96.doi: 10.13475/j.fzxb.20201006207

• 染整与化学品 • 上一篇    下一篇

非晶光子晶体结构色织物的制备及其数值模拟

朱小威, 韦天琛, 邢铁玲(), 陈国强   

  1. 苏州大学 纺织与服装工程学院, 江苏 苏州 215021
  • 收稿日期:2020-10-26 修回日期:2021-06-04 出版日期:2021-09-15 发布日期:2021-09-27
  • 通讯作者: 邢铁玲
  • 作者简介:朱小威(1996—),女,博士生。主要研究方向为纺织品结构生色。
  • 基金资助:
    国家自然科学基金项目(51973144);国家自然科学基金项目(51741301);江苏高校优势学科建设工程资助项目(苏政办发[2018]87号);国家级大学生创新创业训练计划项目(202010285045)

Preparation and numerical simulation of colored fabric with amorphous photonic crystal structures

ZHU Xiaowei, WEI Tianchen, XING Tieling(), CHEN Guoqiang   

  1. College of Textile and Clothing Engineering, Soochow University, Suzhou, Jiangsu 215021, China
  • Received:2020-10-26 Revised:2021-06-04 Published:2021-09-15 Online:2021-09-27
  • Contact: XING Tieling

摘要:

为深入研究非晶光子晶体结构,实现对结构色的有效调控,将经快速氧化制备的壳核结构聚苯乙烯/聚多巴胺(PS/PDA)微球在棉织物上构建三维非晶光子晶体结构,采用Rsoft软件建立数值模型对其光学性质进行计算。探究晶体微球粒径、光线入射角度对光子晶体反射率的影响,并通过CIE标准色度系统得到色品坐标,在CIE色度图中直观地反映光子晶体结构色变化。研究表明:计算结果与实验测试结果较为吻合,粒径为 195、222、267、287 nm的PS/PDA纳米微球构建的非晶光子晶体结构,依次对应蓝色、绿色、黄绿色和红色,且随着入射角的不同,结构色不会发生改变。通过数值模拟计算,可控制纳米微球粒径、调节非晶光子晶体的光子赝带隙,从而对产生的结构色进行有效调控。

关键词: 结构生色, 结构色织物, 聚苯乙烯/聚多巴胺微球, 非晶光子晶体, 无规密堆积结构, 全反射光谱

Abstract:

In order to study the structure of amorphous photonic crystal and achieve effective control over structural color, polystyrene/polydopamine (PS/PDA) microspheres with shell-core structure prepared by rapid oxidation were used to construct 3-D structure on cotton fabrics, and Rsoft software was used to establish a numerical model to calculate its optical properties. The influence of particle size and incident angle of crystal microsphere on the reflectivity of photonic crystal was investigated, and the chromaticity coordinate was obtained by CIE standard chromaticity system. The results show that the calculated results are in good agreement with the experimental results. The structures of PS/PDA nanospheres with particle sizes of 195, 222, 267 and 287 nm correspond to blue, green, yellow-green and red colors respectively, and the structural color will not change with the different incident angle. By numerical simulation, the size of the nanoparticles can be controlled and the photonic pseudo band gap of the amorphous photonic crystal can be adjusted effectively.

Key words: structural color, structural colored fabric, polystyrene/polydopamine microspheres, amorphous photonic crystal, random close-packed structure, total reflection spectrum

中图分类号: 

  • TS193

图1

不同粒径PS/PDA微球所制备的非晶光子晶体结构色棉织物显微镜照片"

图2

PS微球和PS/PDA微球的TEM照片"

图3

棉织物上195 nm PS/PDA非晶光子晶体SEM照片 注:右上角插入图为对应的FFT图。"

图4

直径为195 nm的PS/PDA非晶光子晶体模型"

图5

不同粒径非晶光子晶体反射光谱"

图6

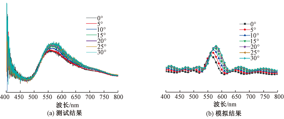
不同入射角度下粒径为195 nm PS/PDA非晶光子晶体反射光谱的计算与测试结果"

图7

不同入射角度下粒径为222 nm PS/PDA非晶光子晶体反射光谱的计算与测试结果"

图8

不同入射角度下粒径为267 nm PS/PDA非晶光子晶体反射光谱的计算与测试结果"

图9

不同入射角度下粒径为287 nm PS/PDA非晶光子晶体反射光谱的计算与测试结果"

表1

不同粒径PS/PDA非晶光子晶体在不同入射角度的三刺激值及色品坐标"

样品编号 粒径/nm 入射角度/(°) X Y Z x y
1 195 5 5.656 5.425 26.202 0.152 0.146
2 10 5.677 5.091 26.377 0.153 0.137
3 15 5.680 4.569 26.551 0.154 0.124
4 20 5.659 3.914 26.623 0.156 0.108
5 25 5.577 3.223 26.296 0.159 0.092
6 30 5.319 2.551 25.114 0.161 0.077
7 222 5 3.840 6.367 6.984 0.223 0.370
8 10 3.707 6.031 6.932 0.222 0.362
9 15 3.489 5.510 6.874 0.220 0.347
10 20 3.235 4.854 6.798 0.217 0.326
11 25 2.952 4.131 6.659 0.215 0.301
12 30 2.632 3.389 6.477 0.211 0.271
13 267 5 7.025 7.294 4.944 0.365 0.379
14 10 6.761 7.131 4.811 0.361 0.381
15 15 6.338 6.867 4.592 0.356 0.386
16 20 5.742 6.472 4.290 0.348 0.392
17 25 5.027 5.924 3.913 0.338 0.399
18 30 4.225 5.267 3.349 0.329 0.410
19 287 5 6.601 5.740 5.562 0.369 0.321
20 10 6.460 5.634 5.376 0.370 0.323
21 15 6.237 5.466 5.062 0.372 0.326
22 20 5.898 5.212 4.616 0.375 0.331
23 25 5.398 4.821 4.050 0.378 0.338
24 30 4.799 4.311 3.391 0.384 0.345

图10

不同颜色非晶光子晶体的CIE色度图"

[1] 张骜, 袁伟, 周宁, 等. 结构生色及其染整应用前景:一[J]. 印染, 2012, 13:44-47.
ZHANG Ao, YUAN Wei, ZHOU Ning, et al. Structural color and its application prospect in dyeing and finishing industry:I[J]. China Dyeing & Finishing, 2012, 13:44-47.
[2] ZHANG Y F, DONG B Q, CHEN A, et al. Using cuttlefish ink as an additive to produce non-iridescent structural colors of high color visibility[J]. Advanced Materials, 2015, 27:4719-4724.
doi: 10.1002/adma.v27.32
[3] 吴玉江, 刘国金, 李义臣, 等. 二氧化硅光子晶体在涤纶织物上的结构生色[J]. 纺织学报, 2015, 36(10):62-66.
WU Yujiang, LIU Guojin, LI Yichen, et al. Structural colors of SiO2 photonic crystals on polyester fabrics[J]. Journa1 of Textile Research, 2015, 36(10):62-66.
[4] 陈佳颖, 辛斌杰, 辛三法, 等. 基于光子晶体的结构色织物研究进展[J]. 纺织学报, 2020, 41(4):181-187.
CHEN Jiaying, XIN Binjie, XIN Sanfa, et al. Research progress in structurally colored fabrics using photonic crystals[J]. Journa1 of Textile Research, 2020, 41(4):181-187.
[5] 杜宏艳, 戚宇帆, 吴晨雪, 等. SiO2光子晶体结构色薄膜的制备与光学性能研究[J]. 材料工程, 2019, 47(12):111-117.
DU Hongyan, QI Yufan, WU Chenxue, et al. Prepartion and optical properties of SiO2 photonic crystal structure color film[J]. Journal of Materials Engineering, 2019, 47(12):111-117.
[6] WANG F, ZHANG X, ZHANG L, et al. Rapid fabrication of angle-independent structurally colored films with a superhydrophobic property[J]. Dyes & Pigments, 2016, 130:202-208.
[7] 王淑珍, 徐薇涵, 陈光霞, 等. 非晶光子晶体结构显色的研究进展[J]. 包装工程, 2019, 40(5):89-93.
WANG Shuzhen, XU Weihan, CHEN Guangxia, et al. Progress of structural color of amorphous photonic crystals[J]. Packaging Engineering, 2019, 40(5):89-93.
[8] 曾琦, 李青松, 袁伟, 等. 非晶无序光子晶体结构色机理及其应用[J]. 材料导报, 2017, 31(1):43-55.
ZENG Qi, LI Qingsong, YUAN Wei, et al. The mechanism and its application of amorphous photonic crystals with structural color[J]. Materials Reports, 2017, 31(1):43-55.
[9] FORSTER J D, NOH H, LIEW S F, et al. Biomimetic isotropic nanostructures for structural coloration[J]. Advanced Materials, 2010, 22:2939-2944.
doi: 10.1002/adma.200903693
[10] WANG X H, LI Y C, ZHOU L, et al. Structural colouration of textiles with high colour contrast based onmelanin-like nanospheres[J]. Dyes & Pigments, 2019, 169:36-44.
[11] 赵强. 光子晶体光纤基本特性的有限元法研究[D]. 郑州:郑州大学, 2011:8-9.
ZHAO Qiang. Study on the basic characteristics of photonic crystal fiber by finite element method[D]. Zhengzhou: Zhengzhou University, 2011:8-9.
[12] 周宁. 基于胶体微球光子晶体结构色纤维的光学性质研究[D]. 苏州:苏州大学, 2013:33-34.
ZHOU Ning. Study on the optical properties of colored fibers based on colloidal microsphere photonic crystal structure[D]. Suzhou: Soochow University, 2013:33-34.
[13] JODREY W S, TORY E M. Computer simulation of close random packing of equal spheres[J]. Physical Review A, 1985, 32(4):2347-2351.
doi: 10.1103/PhysRevA.32.2347
[14] CHAN C T, YU Q L, HO K M. Order-N spectral method for electromagnetic waves[J]. Physical Review B, 1995, 51(23):16635-16642.
doi: 10.1103/PhysRevB.51.16635
[15] NOH H, LIEW S F, SARANATHAN V, et al. How noniridescent colors are generated by quasi-ordered structures of bird feathers[J]. Advanced Materials, 2010, 22:2871-2880.
doi: 10.1002/adma.200903699
[16] ZHANG C, WU B H, DU Y, et al. Mussel-inspired polydopamine coatings for large-scale and angle-independent structural colors[J]. Journal of Materials Chemistry C, 2017, 5(16):3898-3902.
doi: 10.1039/C7TC00530J
[17] 保秀娟. 团聚形核壳结构冰晶粒子的光散射特性研究[D]. 西安:西安理工大学, 2019:19-20.
BAO Xiujuan. Light scattering of agglomerated nucleated shell-structured ice crystal particles[D]. Xi'an:Xi'an University of Technology, 2019: 19-20.
[18] LOURTIOZ J M, BENISTY H, BERGER V. Photonic crystals, towards nanoscale photonic devices (second edition)[J]. Physics Today, 2006, 59(8):54-55.
[19] 张洪波. 静电自组装技术实现结构色的应用与研究[D]. 上海:东华大学, 2014:13-19.
ZHANG Hongbo. Application and research of structural color fabricated by electrostatic self-assembly[D]. Shanghai: Donghua University, 2014:13-19.
[1] 刘明雪, 赵倩, 王晓辉, 刘琼溪, 邵建中. 磁控溅射纳米膜与不同纺织基材的结合牢度[J]. 纺织学报, 2021, 42(02): 135-141.
[2] 王晓辉, 李义臣, 刘国金, 唐族平, 周岚, 邵建中. 柔性光子晶体结构生色膜的制备及其光学性质[J]. 纺织学报, 2021, 42(02): 12-20.
[3] 陈佳颖, 辛斌杰, 辛三法, 杜卫平, 许颖琦, 高伟洪. 基于光子晶体的结构色织物研究进展[J]. 纺织学报, 2020, 41(04): 181-187.
[4] 王岩 秦修远 沈蓓 施昌勇 龚龑. 亮布的结构分析及色彩成因[J]. 纺织学报, 2017, 38(07): 85-89.
[5] 靳贺玲;张玉萍. 碱性果胶酶精练棉针织物表面红外光谱分析[J]. 纺织学报, 2010, 31(1): 81-84.
Viewed
Full text


Abstract

Cited

  Shared   
  Discussed   
No Suggested Reading articles found!